蒙自县人民政府关于取消和调整行政审批项目的决定
(蒙政发〔2009〕35号 印发日期:2009年5月4日)
各乡镇人民政府,各办、局:
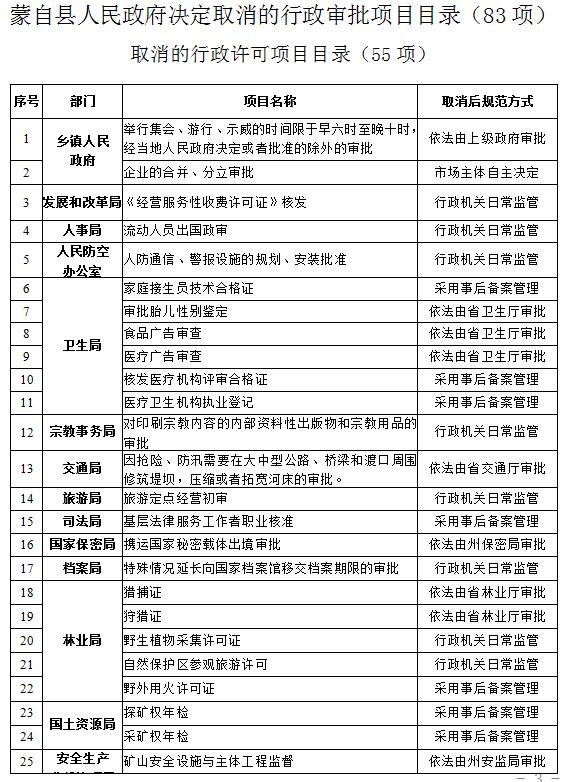
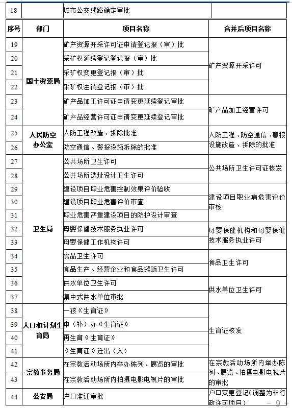
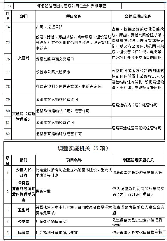
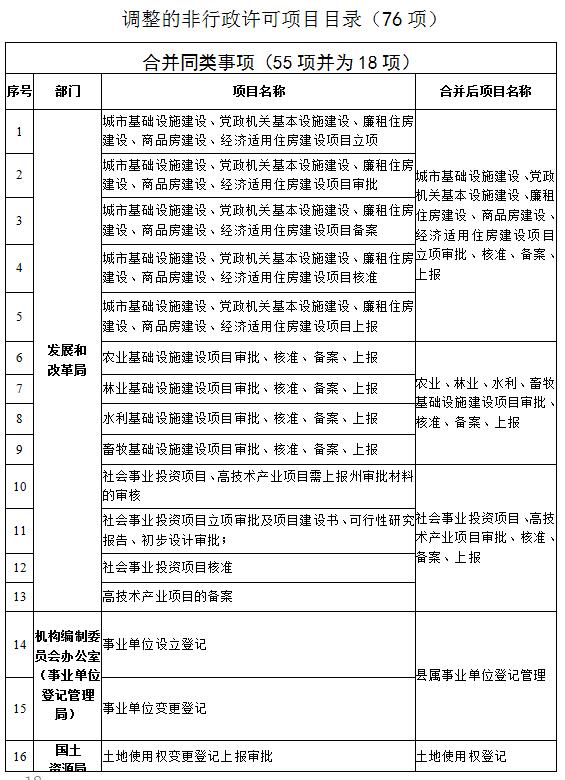
为继续深化行政审批制度改革,切实转变政府职能,提高行政效能,加强我县发展软环境建设。根据《中华人民共和国行政许可法》和省、州政府关于继续深化行政审批制度改革的文件精神及深入贯彻“行政问责制、服务承诺制、首问责任制、限时办结制”等“四项制度”的相关要求,县行政审批制度改革工作领导小组组织对11个乡镇和48个县级部门现有的473项行政审批项目进行了新一轮集中清理。经严格审核和论证,县人民政府决定取消和调整246项行政审批项目。其中,取消行政许可项目55项,取消非行政许可项目28项;调整行政许可项目87项,调整非行政许可项目76项。调整的行政审批项目审批时限压缩二分之一以上。
各乡镇、各部门要认真做好取消和调整行政审批项目的落实和衔接工作,切实加强后续监管。要深入贯彻落实科学发展观,继续解放思想,深化行政审批制度改革;依法对行政审批项目实行动态管理,加强对行政审批权的监督制约;对执行中发现的新情况、新问题及时向县人民政府报告。
附件:
1.蒙自县人民政府决定取消的行政审批项目目录(83项)
2.蒙自县人民政府决定调整的行政审批项目目录(163项)
二○○九年五月四日












